专为高三考生提供有价值的资讯
2025高考考生可登录青海教育考试院官网,点击 “高考高招” 栏目下的 “录取查询”,或直接访问录取结果查询入口,输入考生号、身份证号等信息,查询本科档案状态和录取院校及专业信息,还可关注青海教育考试院的官方微信公众号进行录取结果查询。

青海2025高考本科录取结果查询方法:
通过青海省教育考试院官网查询
考生可以登录“青海省教育考试网”,进入“数字招考服务大厅”或“综合管理平台”,输入考生号、身份证号等信息进行本科录取结果查询。这是最权威、最常用的官方渠道。
微信公众号查询
关注"青海省教育考试"微信公众号,点击菜单栏的录取查询板块,然后根据提示输入信息来查询自己的录取结果。
报考院校官方网站查询
登录所报考院校的官方网站,找到本科招生相关板块,通常会有录取查询入口,按要求输入考生信息和密码,即可查询该校录取结果。
手机查询
访问“甘快办” ,在首页点击“高考成绩查询”相关入口,输入个人信息后可查询高考录取结果。
青海2025高考本科录取结果查询入口:青海省教育考试网。
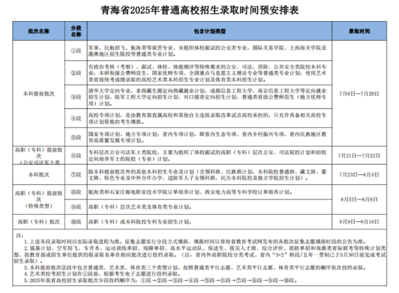
青海2025高考本科录取结果查询时间:

青海2025高考本科录取结果查询需要注意什么:
1.合理填报志愿
青海考生在填报志愿时要根据自己的高考成绩和专业意愿合理选择学校和专业。同时,还要注意填报志愿的顺序,优先填报自己最想去的学校和专业。
2.关注录取通知
青海考生在高考成绩公布后要及时关注录取通知,了解自己的本科录取情况。如果被录取,要按照通知要求及时到指定学校报到。
3.注意报到时间
青海考生在报到时要注意报到时间,按照规定时间内完成报到手续。如果因故不能按时报到,要及时联系学校并说明情况,否则将被视为放弃录取资格。
4.遵守规定
青海考生在高考本科录取过程中要遵守相关规定,不得作弊、变相填报志愿、虚假报名等违规行为。一旦发现违规行为,将取消考生的录取资格。
Copyright 2019-2029 http://www.88gaokao.com 【八八高考】皖ICP备18020814号-5
声明: 本站 所有软件和文章来自互联网 如有异议 请与本站联系 本站为非赢利性网站 不接受任何赞助和广告