专为高三考生提供有价值的资讯
2024陕西国际本科学校有哪些 具体院校名单一览
2024去日留学中介哪个好 怎么选择
2026届安徽A10联盟高三上学期11月期中质量检测生物试题及答案解析
2026托福考试怎么报名,在哪里考 报名流程是什么
2025白城医学高等专科学校排名及录取分数线位次 录取分数相近院校推荐
2025年泰山科技学院录取分数线及位次 含各专业招生计划及学费
2025石家庄人民医学高等专科学校在新疆各专业学费一年多少钱 怎么交学费?如何交学费
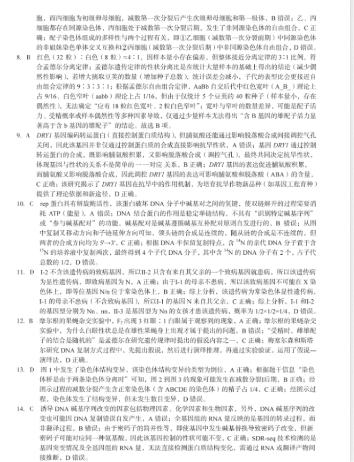
天津哪些大学招生服装设计与工艺专业及选科要求 共3所高校和开设学校推荐(2026参考)
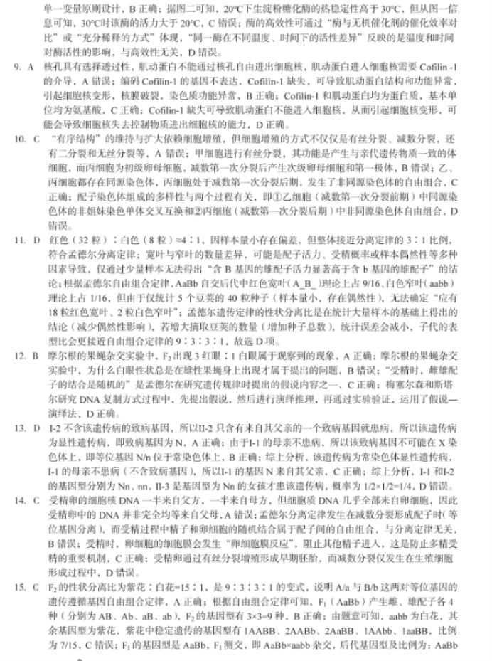
新高考山西300分左右可以上哪些大学 2026院校名单推荐
2026托福和雅思哪个含金量更高 哪种考试更适合留学
Copyright 2019-2029 http://www.88gaokao.com 【八八高考】皖ICP备18020814号-5
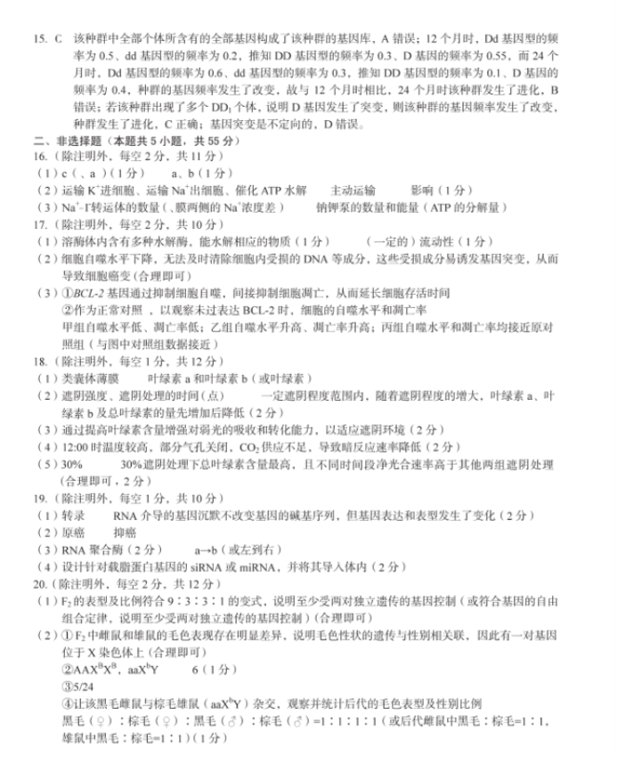
声明: 本站 所有软件和文章来自互联网 如有异议 请与本站联系 本站为非赢利性网站 不接受任何赞助和广告